Poisson equation in a rectangle

Poisson equation in a rectangle#

\[\begin{split} \mathbb{S}_u \begin{cases} \Omega = [0, L_x] \times [0, L_y] \\ u_{\text{D}}(x,y=0)=0 \\ u_{\text{D}}(x,y=L_y)=1 \\ u_{\text{D}}(x=0,y)=y/L_y \\ u_{\text{N}}(x=L_x,y)=y(L_y - y) \\ f(x, y) = x + y^2 \end{cases} \end{split}\]
from dolfinx.fem import FunctionSpace
from lucifex.mesh import rectangle_mesh, mesh_boundary
from lucifex.fem import Function, cross_section_grid
from lucifex.solver import bvp, BoundaryConditions
from lucifex.plt import plot_colormap, plot_line, save_figure
from lucifex.pde.poisson import poisson

Lx = 2.0
Ly = 1.0
mesh = rectangle_mesh(Lx, Ly, 20, 10)
boundary = mesh_boundary(
    mesh, 
    {
        "left": lambda x: x[0],
        "right": lambda x: x[0] - Lx,
        "lower": lambda x: x[1],
        "upper": lambda x: x[1] - Ly,
    },
)

fs = FunctionSpace(mesh, ('P', 1))
f = Function(fs, lambda x: x[0] + x[1] **2, name='f')

bcs = BoundaryConditions(
    ("dirichlet", boundary['lower'], 0.0),
    ("dirichlet", boundary['upper'], 1.0),  
    ("dirichlet", boundary['left'], lambda x: x[1] / Ly), 
    ("neumann", boundary["right"], lambda x: x[1] * (Ly - x[1])),
)
u = Function(fs, name='u')

u_solver = bvp(poisson, bcs)(u, f)
u_solver.solve()
fig, ax = plot_colormap(u, title=f'${u.name}$')
save_figure('u(x,y)', thumbnail=True)(fig)

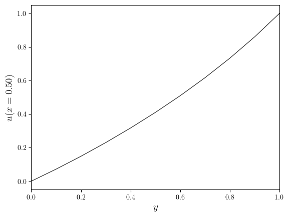
ux, y_value = cross_section_grid(u, 'y', 0.5)
fig, ax = plot_line(ux, x_label='$x$', y_label=f'${u.name}(y={y_value:.2f})$')
save_figure(f'u(x,y={y_value:.2f})')(fig)

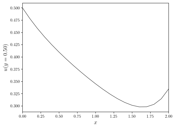
uy, x_value = cross_section_grid(u, 'x', 0.5)
fig, ax = plot_line(uy, x_label='$y$', y_label=f'${u.name}(x={y_value:.2f})$')
save_figure(f'u(x={x_value:.2f},y)')(fig)
../../_images/ae7adef0bb9e39c903db82d221b84cdc97a2649b56586b21d6a27ad7514e1f0c.png ../../_images/59674ee74f1a6bed8def9aa125a7c2a2cd128407a03fc2cd7a66c20c98409292.png ../../_images/a4061e5ab0a1b4fedb9ce840db35bd4ea5f6c6517306201dc612a4510fc41e31.png