Diffusion of a Gaussian in a rectangle

Diffusion of a Gaussian in a rectangle#

\[\begin{split} \mathbb{S}_u \begin{cases} \Omega = [0, L_x] \times [0, L_y] \\ u_{\text{D}}(x,y=0) \\ u_{\text{D}}(x,y=L_y)=0 \\ u_{\text{N}}(x=0,y) \\ u_{\text{N}}(x=L_x,y)=0 \\ \mathsf{D}=D\mathsf{I} \\ \end{cases} \end{split}\]
import numpy as np
from lucifex.mesh import rectangle_mesh, mesh_boundary
from lucifex.fdm import BE, FunctionSeries, diffusive_timestep
from lucifex.fem import Constant, cross_section_grid
from lucifex.solver import ibvp, BoundaryConditions
from lucifex.plt import plot_colormap, plot_line, save_figure, create_animation, display_animation
from lucifex.pde.diffusion import diffusion

Nx = 100
Ny = 100
Lx = 2.0
Ly = 1.0
mesh = rectangle_mesh(Lx, Ly, Nx, Ny)
boundary = mesh_boundary(
    mesh, 
    {
        "left": lambda x: x[0],
        "right": lambda x: x[0] - Lx,
        "lower": lambda x: x[1],
        "upper": lambda x: x[1] - Ly,
    },
)

dt = Constant(mesh, 0.01, name='dt')
d = Constant(mesh, 0.1, name='d')

h = Lx/ Nx
dt_diffusive = diffusive_timestep(d, h)
courant = dt.value / dt_diffusive

ics = lambda x: np.exp(-((x[0] - Lx/2)**2 + (x[1] - Ly/2)**2)/ (0.01 * Lx))
bcs_D = BoundaryConditions(
    ("dirichlet", boundary['lower', 'upper'], 0.0),  
)
bcs_N =  BoundaryConditions(
    ("neumann", boundary['left', 'right'], 0.0), 
)
u = FunctionSeries((mesh, 'P', 1), name='u', store=1)
u_solver = ibvp(diffusion, ics, bcs_D)(u, dt, d, BE, bcs=bcs_N)
t = 0.0
t_stop = 10.0
n = 0
n_stop = 10

while n < n_stop and t < t_stop:
    u_solver.solve()
    u.forward(t)
    t += dt.value
    n += 1
slc = slice(0, None)
ux_lines, uy_lines = [], []

for ui in u.series[slc]:
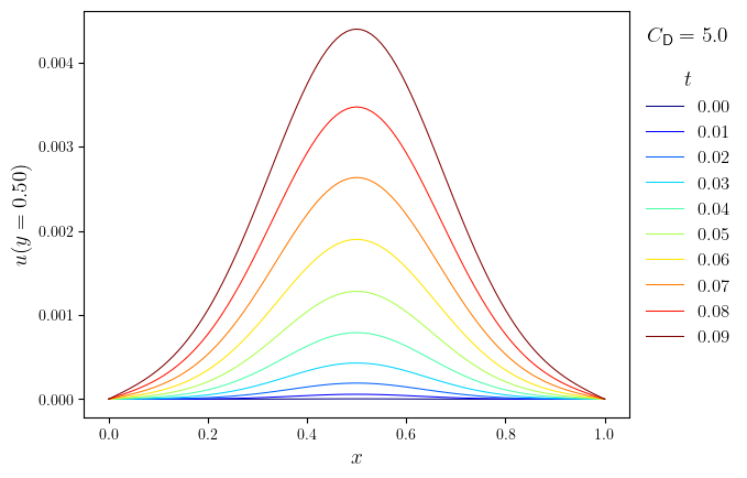
    ux, y_value = cross_section_grid(ui, 'x', 0.5)
    ux_lines.append(ux)
    uy, x_value = cross_section_grid(ui, 'y', 0.5)
    uy_lines.append(uy)

legend_title = f"$C_{{\mathsf{{D}}}}={courant}$\n\n$t$"
legend_labels = [f"{time:.2f}" for time in u.time_series[slc]]
fig, ax = plot_line(ux_lines, legend_labels, legend_title, cyc='jet', x_label='$x$', y_label=f'${u.name}(y={y_value:.2f})$')
save_figure(f'u(x,y={y_value:.2f},t)', thumbnail=True)(fig)

fig, ax = plot_line(uy_lines, legend_labels, legend_title, cyc='jet', x_label='$y$', y_label=f'${u.name}(x={x_value:.2f})$')
save_figure(f'u(x={x_value:.2f},y,t)')(fig)
../../_images/e8c4aceef02cb3f6c1e23f5323b5986ed688b66447851586be0ad445e9bfcd74.png ../../_images/b16af67565e7c8036b3d3cb4213a225bef79c5add57eef26a5fc9a51e9260c70.png
title_series = [f'$u(t={t:.2f})$' for t in u.time_series]

anim = create_animation(
    plot_colormap,
    colorbar=(0, 1),
)(u.series, title=title_series)
anim_path = save_figure('u(x,y,t)', return_path=True)(anim)

display_animation(anim_path)